1234 Street Name, City Name
123-456-7890
mail@domain.com
About us
Background
Strategy
Team
Governance
Patient Safety
IPPSEP Framework
Working in Teams
Patient Engagement
Safe Practice
Improving Safety
Informatics
Education
Health Governance Diploma
Patient Safety Diploma
Publications
ABC of Governance
ABC of Patient Safety
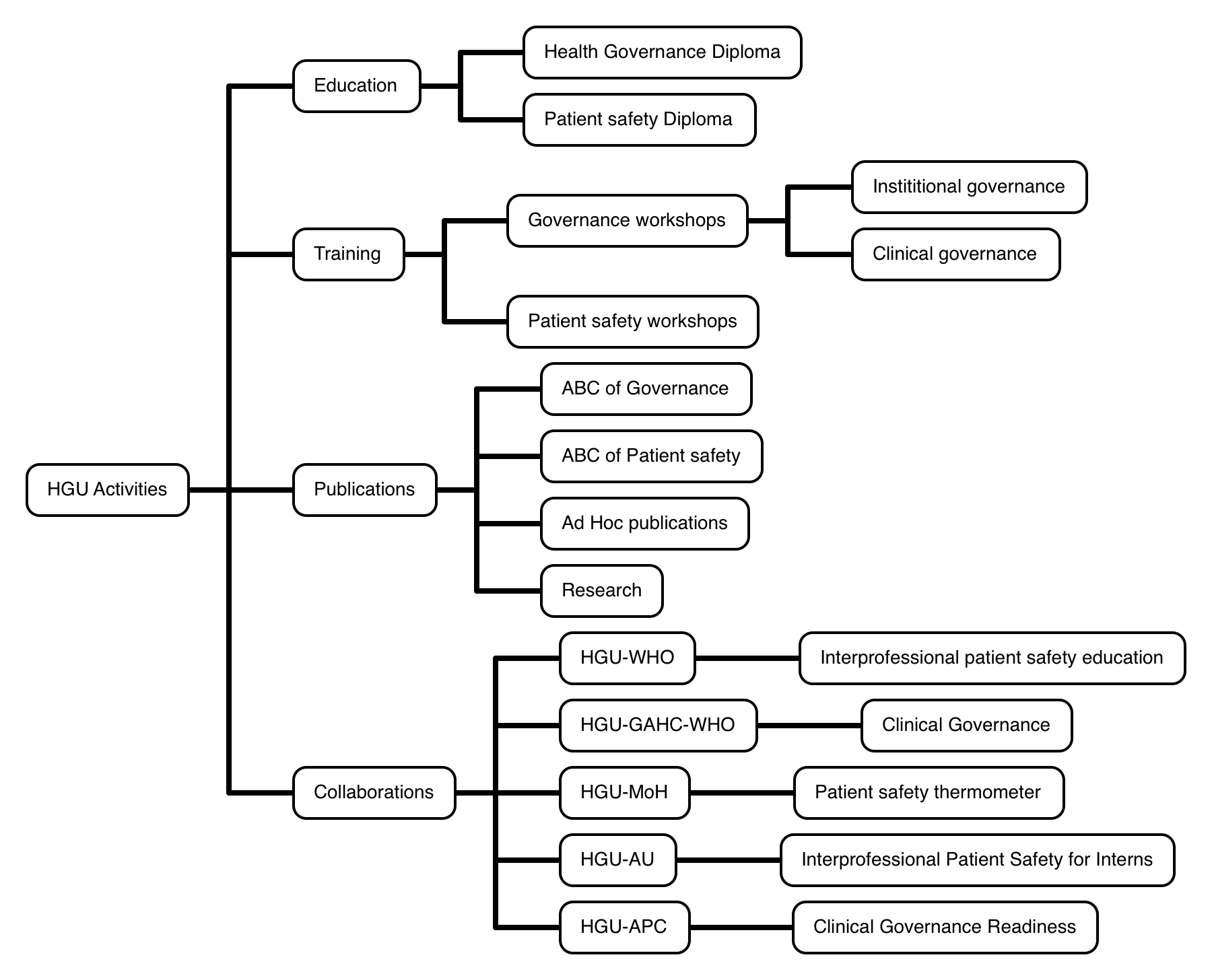
Activities
Across Categories
Over Years
Activities across categories
Home
Activities across categories
Activities Across Categories